
Stop Overengineering Logs. Use This Instead
www.youtube.comDozzle is a tiny system that collects logs, sends alerts and monitors your containers.
It's a breeze to use and have been my home lab savior.
https://dozzle.dev/
103 links

Dozzle is a tiny system that collects logs, sends alerts and monitors your containers.
It's a breeze to use and have been my home lab savior.
https://dozzle.dev/

A lightweight, open-source, and secure log viewer for Docker.

Self-hosted homelab infrastructure visualizer — interactive network diagram with live status monitoring - Pouzor/homelable

To track CPU Support in VCF releases, we have a dedicated KB article that shows which CPU are either Deprecated or Discontinued. See CPU Support Deprecation and Discontinuation In VCF Releases R…

Monitor your Proxmox clusters with the PegaProx Prometheus Grafana Dashboard. Visualize metrics, track node health, and gain real-time insights with a lightweight and powerful monitoring solution.

The latest major release of Grafana introduces new tools that make it faster and easier to gain valuable insights into your data, operate and scale Grafana across teams, and so much more.

Découvrez fault, un proxy de chaos engineering qui injecte des pannes réseau entre vos services pour révéler leurs faiblesses avant la production.

CLI proxy that compresses command outputs for AI coding agents. 60-90% less context pollution. Open source, written in Rust.

Using Grafana Alloy and Docker labels to automatically discover and scrape Prometheus metrics from Docker Compose services.

Complete guide to using NGINX as an API gateway in 2026, covering configuration, load balancing, rate limiting, and the Kubernetes ingress-nginx retirement.

NixOS : comment j'ai troqué 13 ans de Debian contre un système déclaratif, reproductible et sans mauvaise surprise.

How to build a single global queue for distributed systems on object storage: Start with a single file on object storage, then add write batching, a stateless broker, and high-availability.

The biggest shock of my early career was just how much code I needed to read that others wrote. I had never dealt with this. I had a hard enough time understanding my own code. The idea of understandi

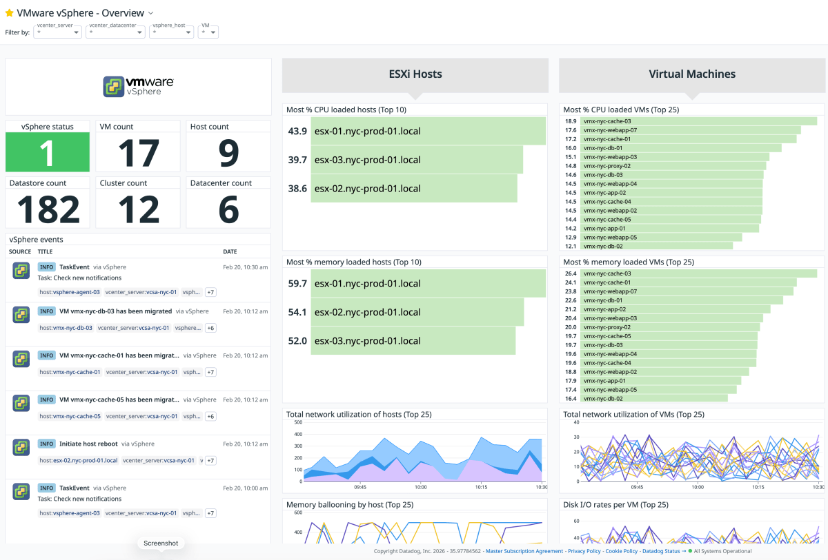
Installer Datadog sur un homelab vSphere peut sembler contre-intuitif à cause du coût habituel de la plateforme, mais cela présente des avantages réels en termes de gain de temps et de fonctionnali…

Comprenez la différence MTU MSS pour éviter la fragmentation réseau. Tutoriel complet : config, tests ping, Jumbo Frames et exemples Kubernetes.

A modern iperf3 alternative with a live TUI, multi-client server, and QUIC support. Built in Rust. - lance0/xfr

VCF Automation (VCFA) provides very easy way to deploy vSphere Kubernets Service (VKS) Clusters in a multitenant environments. This can be done via UI, Kubernetes API or CLI. This is in my opinion …

Contribute to lukilabs/beautiful-mermaid development by creating an account on GitHub.


I got hacked, my server started mining Monero this morning.

AI-powered open source real-time monitoring system for metrics, logs, alerts, and observability. No agent required.

The Grafana Stack can be an incredible powerful monitoring solution, but through my experience I found out how maintenance intensive it is and how uncertain the…


Kuvasz is an open-source, self-hosted uptime monitoring solution that provides comprehensive monitoring capabilities for websites and services.

Distributed monitoring ting. Contribute to rippleFCL/meshmon development by creating an account on GitHub.

Lightweight server monitoring with historical data, Docker stats, and alerts.

Simple and efficient cron job monitoring. Get instant alerts when your cron jobs, background workers, scheduled tasks don't run on time.

Free endpoint monitoring. One-click deployment. Contribute to WCY-dt/ponghub development by creating an account on GitHub.

Capture your web app's complete development timeline for AI debugging. Unified logs, browser events, and automatic screenshots.

Akvorado 2.0 is out! It introduces a major architectural change with a new outlet service, as well as smaller changes detailed in this post.

Dry, an interactive cli for Docker containers

A powerful, real-time log analysis terminal UI inspired by k9s. Analyze log streams with beautiful charts, AI-powered insights, and advanced filtering.

Modern terminal HTTP/TCP latency monitoring tool with real-time visualization. Thinkhttpingmeets modern CLI design with rich terminal UI, phase timing, and advanced analytics.

Real-time monitoring for Proxmox, Docker, and Kubernetes with AI-powered insights, smart alerts, and a beautiful unified dashboard - rcourtman/Pulse

The monitoring and analysis of a complex data center can be much easier with the right tools. The right tool for VMware Cloud Foundation (VCF) is VCF Operations. It gathers the extraordinary amount of metrics generated within the environment, and distills it down into meaningful and actionable information for your optimization, troubleshooting, and planning efforts. … Continued

Tailscale and Grafana Labs partner to provide private connectivity between data sources on tailnets and Grafana Cloud instances.

A beautiful, efficient system monitor built with Rust and Svelte. Monitor processes, CPU, and memory usage in real-time.

tail -f your gmail. Contribute to c4pt0r/gmailtail development by creating an account on GitHub.


Real-time infrastructure monitoring with per-second metrics, ML anomaly detection, and AI troubleshooting. Open source, #1 on GitHub. Cut MTTR by 80%.

macOS system monitor in your menu bar. Contribute to exelban/stats development by creating an account on GitHub.

AI SRE and MCP server, incident management, on-call, logs, metrics, traces, and error tracking. 7,000+ happy customers. 60-day money back guarantee.

For everything that happens after you deploy. Antimetal is the AI platform to better understand, manage, and automate your infrastructure.

Omni est un outil incroyable qui va vous permettre de gérer des machines Talos n'importe où. Laissez-moi vous présenter Omni, et comment l'interfacer avec Kubevirt pour créer des clusters Kubernetes en un claquement de doigts.

Omnissa recently released their Ports and Protocols tool! There are listings for Horizon1, Omnissa Access and UEM at present. Customized lists can be downloaded in Excel and PDF formats. I wanted to see if I could somehow find this information JSON-formatted. The Horizon listing also includes information for App Volumes, Dynamic Environment Manager and Unified Access Gateway. ↩︎

How I connected Kubernetes clusters across 4 countries with my own ASN, BGP peering, and perhaps too many IPsec tunnels

Don't forget to uv self update before trying those

Hola,
Recently, I have made several changes to the AsBuiltReport.Veeam.VBR script, so I will summarize here all the new capabilities added.
Here is the link to the most recent report in HTML format: Report The first change I will discuss is the support for Microsoft Entra ID. In this case the Veeam Backup & Replication (VBR) Powershell module allows extracting the information of the Tenants that are configured in the VBR infrastructure.

Deploying modern web apps – with all the provisions needed to be fast and secure while easily updateable – has become so hard that many developers don’t dare do it without a PaaS (platform-as-a-service). But that’s ridiculous. Nobody should have to pay orders of magnitude more for basic computing just to make deployment friendly and usable. That’s a job for open source, and Rails 8 is ready to solve it. So it’s with great pleasure that we are now ready with the final version of Rails 8.0, after a successful beta release and several release candidates!

Let's walk through a common scenario.

Sample Dashboard Designs to review first thing in the morning while drinking your Coffee or Energy Drink.

In this new version, we’ve added the “official” support for the newvSphere and vSAN 8.3 APIsand Veeam Backup & Replication v12.

transhumanist and high functioning loser; instantiated simulation, statically stuck in superposition, calculated computationally complex, technomancer at will

Hola,
Today I am going to share the improvements I have made to the Veeam Backup & Replication infrastructure diagramming tool. This tool uses Graphviz as the engine to draw the diagram and the PSGraph module to generate the code from PowerShell. Here is the link to the project on GitHub:
https://github.com/rebelinux/Veeam.Diagrammer In version 0.6.8 information about SureBackup was added to the infrastructure diagram. In particular, the ability to diagram Application Groups and Virtual Labs has been added.

Extension du lab à l ecosystème Xen via XCP-ng et Xen Orchestrator. Installation des solutions et principes de base

While I was testing the new Release 8.0.3 from Broadcom, I ran into a few problems getting my nested lab...

Kubernetes doesn't load balance long-lived connections, and some Pods might receive more requests than others. If you're using HTTP/2, gRPC, RSockets, AMQP or any other long-lived connection such as a database connection, you might want to consider client-side load balancing.

Posted:2024-05-25

Smudge.ai is a Chrome extension that gives you ChatGPT-powered shortcuts in your right-click menu.

Adventures trying to minimise disk usage for servers

Dans cet article, je vous donne une première définition de ce qu'est le GitOps et comment le mettre en place avec ArgoCD dans un environnement Kubernetes.

In my 2022 December rumination about vCF I delved into how a union between VMware Cloud Foundation and a credential storage solution could make for a powerful combination.

After a homelab crash, the VCSA file-based backup isn't working anymore. In this post I'm describing how I was able to get the VMware Postgres Archiver service back into operating state by interfere with vCenters vPostgres instance.

Slow Rust Builds?
Here are some tips to speed up your compile times.
This list was originally released on my private blo…

Prometheus est une solution de supervision créée par Soundcloud en 2012 et open-sourcée en 2015. C'est un incontournable qui se démarque via l'intégration à de nombreux services tiers non supportés nativement.

Terraform Associate est une certification officielle de HashiCorp. Celle-ci permet de valider vos connaissances sur Terraform via un examen en ligne. Je vous partage mon expérience dans cet article !

Consul est un outil permettant de gérer des micro-services, de la haute-disponibilité, mais aussi la sécurité et la communication entre les services. Cette page est condensé de ce que j'ai pu apprendre sur le sujet.

Five years of technical blogging followed by six months of active development resulted in an online learning-by-doing platform for DevOps, SRE, and Platform Engineers.

New talk: Learning DNS in 10 years

Want to secure your Proxmox server with a trusted SSL certificate from Let's Encrypt? Check out my post! Includes Home Assistant integration too!

Exploring the balance between relying on AI assistance like ChatGPT and maintaining personal skills in a world of increasing AI capabilities.


Cert-Manager est un programme permettant de gérer les certificats (ainsi que leurs renouvellements) sur des clusters Kubernetes. Nous allons voir comment déployer Cert-Manager et générer nos premiers certificats

Ce guide vous explique comment configurer un serveur DNS et DHCP en utilisant DNSMASQ. Il couvre l'installation, la configuration du DHCP et du DNS, ainsi que la gestion des baux statiques.

Lorsque nous avons de nombreux serveurs, il convient d'automatiser chacun des déploiements que nous réalisons. Et lorsque la majorité sont sous Debian, ces déploiements peuvent prendre la forme de fichiers .deb. Nous verrons donc sur cette page comment créer notre propre dépôt Debian

This is my documentation of how I publish my notes from a private [[Obsidian]] vault to my

Whiletroubleshooting of a failed SDDC Manager deploy taskin Cloud Foundation 4.4 together with VMware support, the engineer showed a way to update the SDDC bring-up parameters. This can be very helpfu

Traefik est un reverse-proxy qui se démarque des autres par son systeme de provider et de middleware. Il ne réinvente pas la roue, mais il est particulièrement efficace lorsque l'on a un grand nombre de redirections à paramétrer ou que nous avons des règles qui changent régulièrement.

Delivering consistent performance while maintaining data resiliency is a key tenet behind enterprise storage solutions. VMware vSAN is the industry leading distributed storage system built right into VMware vSphere, and is designed to offer the highest level of resiliency and performance, with the maximum amount of agility should hardware faults occur, or demands of the … Continued

In this blog post, I will help you with the set of steps needed to enable MinIO service on a “vSphere with Tanzu” Supervisor cluster. I will not explain about MinIO, feel free to read about MinIO o…

Today at 1651 UTC, we opened an internal incident entitled "Facebook DNS lookup returning SERVFAIL" because we were worried that something was wrong with our DNS resolver 1.1.1.1. But as we were about to post on our public status page we realized something else more serious was going on.

Lorsqu'il s'agit d'initialiser une machine virtuelle dans une infrastructure VMWare vSphere, les systèmes Linux sont le parent pauvre....

Applying DevOps to networks.

Software-Defined Datacenters | NSX-T | NSX-ALB | VMware Cloud Foundation (VCF)

This tutorial details how to add social auth to a Flask application.

If you have ever tried to troubleshoot an NSX-v Management Appliance or Edge, you probably noticed that you are quite limited in the execution of your controls. That’s because in NSX-v you are standardly limited with most of the time only esxcli, even when you are logged in as admin.
To get past

Find the right requests and limits can be tricky. Instead of guessing, you could inspect the application at runtime and extrapolate the values.

A post about a community function contribution to the open source project VMware Event Broker Appliance to notify you if a ESXi host failure occured.

Docker vous permet d’empaqueter facilement vos applications et services dans des conteneurs afin de pouvoir les utiliser partout. Cependant, lorsque vous tra…

A rundown of seven common mistakes is system architecture diagrams and how to fix them

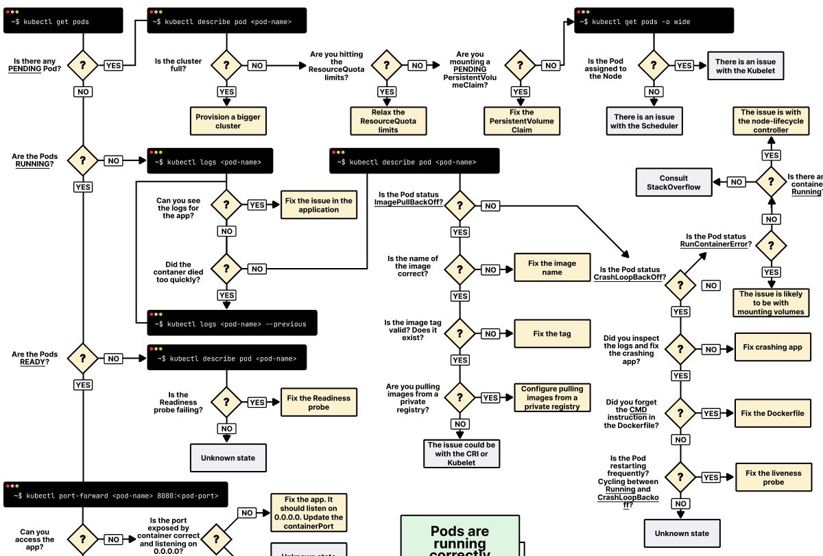
Troubleshooting in Kubernetes can be a daunting task. In this article you will learn how to diagnose issues in Pods, Services and Ingress.

If you work with computer networks sooner or later you will have to learn how to efficiently work with IP addresses and networks. As you probably guessed from the title of this post, we'll be learning how to create, modify and perform operations on IP objects using Python. Having to

Monitor CPU, GPU, and storage, clean junk files, check battery health, and keep your Mac fast with Sensei. Free download.

Guest Post: Why does half the Internet use a TTL of 1 minute or less?

How to backup and restore K8s applications on vSphere

Blog

Checkmk is a leading tool for Infrastructure and Application Monitoring. Simple configuration, scalable, flexible. Open Source and Enterprise.

Linux IPsec implementation is usually policy-based. However, route-based VPNs with a pseudo-interface are also available.

Linux uses an LPC-trie for looking up routes. It provides good performance with low memory use even with millions of routes.

Automation is an increasingly interesting topic in pretty much every technology discipline these days. There’s lots of talk about tooling, practices, skill set evolution, and more - but little conversation about fundamentals. What little is published by those actually practicing automation, usually takes the form of source code or technical whitepapers. While these are obviously valuable, they don’t usually cover some of the fundamental basics that could prove useful to the reader who wishes to perform similar things in their own organization, but may have different technical requirements.

A short while back I participated in an internal event. A number of priority customers of our internal cloud service were invited for a feedback session, to voice their thoughts, listen to roadmap sessions and just to get to know each other.
There was one comment made there by one of the participants that has been on my mind since then, and it was something along the lines of:
“I have been using AWS longer than I have been using our internal cloud service – that is more than 5 years.

In a recently published article, Paul Vixie, past author and architect of BIND, one of the most popular internet domain servers, explains why DNS...

tcpdump is the world's premier network analysis tool—combining both power and simplicity into a single command-line interface. This guide will show